synchronous UP-DOWN counter - Copy

Vishal
Vishal Dabhade
Created on Sep 25, 2025 0 0 4
synchronous UP-DOWN counter  - Copy
100%

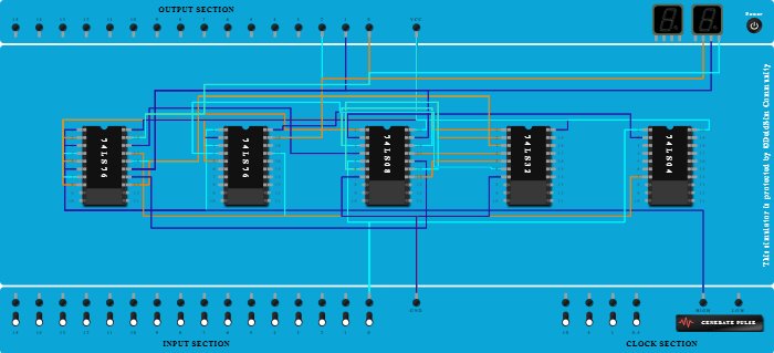
Integrated Circuits Used

Procedure

  1. Add IC 74LS08 into ICBase-3 (74LS08).
  2. Add IC 74LS32 into ICBase-4 (74LS32).
  3. Add IC 74LS04 into ICBase-5 (74LS04).
  4. Connect Manual clock Port to Pin-1 (Input) of ICBase-1 (74LS76).
  5. Connect Manual clock Port to Pin-1 (Input) of ICBase-2 (74LS76).
  6. Connect VCC Port to Pin-2 (Input) of ICBase-1 (74LS76).
  7. Connect VCC Port to Pin-3 (Input) of ICBase-1 (74LS76).
  8. Connect VCC Port to Pin-4 (Input) of ICBase-1 (74LS76).
  9. Connect VCC Port to Pin-5 (VCC) of ICBase-1 (74LS76).
  10. Add IC 74LS76 into ICBase-1 (74LS76).
  11. Add IC 74LS76 into ICBase-2 (74LS76).
  12. Connect Manual clock Port to Pin-6 (Input) of ICBase-1 (74LS76).
  13. Connect VCC Port to Pin-7 (Input) of ICBase-1 (74LS76).
  14. Connect VCC Port to Pin-8 (Input) of ICBase-1 (74LS76).
  15. Connect VCC Port to Pin-2 (Input) of ICBase-2 (74LS76).
  16. Connect VCC Port to Pin-3 (Input) of ICBase-2 (74LS76).
  17. Connect VCC Port to Pin-5 (VCC) of ICBase-2 (74LS76).
  18. Connect VCC Port to Pin-20 (VCC) of ICBase-4 (74LS32).
  19. Connect VCC Port to Pin-20 (VCC) of ICBase-5 (74LS04).
  20. Connect GND Port to Pin-7 (Ground) of ICBase-5 (74LS04).
  21. Connect GND Port to Pin-7 (Ground) of ICBase-4 (74LS32).
  22. Connect GND Port to Pin-17 (Ground) of ICBase-2 (74LS76).
  23. Connect GND Port to Pin-17 (Ground) of ICBase-1 (74LS76).
  24. Connect VCC Port to Pin-20 (Input) of ICBase-1 (74LS76).
  25. Connect VCC Port to Pin-20 (VCC) of ICBase-3 (74LS08).
  26. Connect Pin-1 (Input) of ICBase-3 (74LS08) to Pin-19 (Output) of ICBase-1 (74LS76).
  27. Connect Pin-2 (Input) of ICBase-3 (74LS08) to Pin-2 (Output) of ICBase-5 (74LS04).
  28. Connect Input-0 to Pin-1 (Input) of ICBase-5 (74LS04).
  29. Connect Pin-1 (Input) of ICBase-4 (74LS32) to Pin-3 (Output) of ICBase-3 (74LS08).
  30. Connect Pin-4 (Input) of ICBase-3 (74LS08) to Pin-18 (Output) of ICBase-1 (74LS76).
  31. Connect Input-0 to Pin-5 (Input) of ICBase-3 (74LS08).
  32. Connect Pin-2 (Input) of ICBase-4 (74LS32) to Pin-6 (Output) of ICBase-3 (74LS08).
  33. Connect GND Port to Pin-7 (Ground) of ICBase-3 (74LS08).
  34. Connect Pin-16 (Input) of ICBase-1 (74LS76) to Pin-3 (Output) of ICBase-4 (74LS32).
  35. Connect Pin-3 (Output) of ICBase-4 (74LS32) to Pin-13 (Input) of ICBase-1 (74LS76).
  36. Connect Pin-19 (Input) of ICBase-3 (74LS08) to Pin-15 (Output) of ICBase-1 (74LS76).
  37. Connect Pin-18 (Input) of ICBase-3 (74LS08) to Pin-3 (Output) of ICBase-3 (74LS08).
  38. Connect Pin-4 (Input) of ICBase-4 (74LS32) to Pin-17 (Output) of ICBase-3 (74LS08).
  39. Connect Pin-16 (Input) of ICBase-3 (74LS08) to Pin-14 (Output) of ICBase-1 (74LS76).
  40. Connect Pin-15 (Input) of ICBase-3 (74LS08) to Pin-6 (Output) of ICBase-3 (74LS08).
  41. Connect Pin-5 (Input) of ICBase-4 (74LS32) to Pin-14 (Output) of ICBase-3 (74LS08).
  42. Connect Pin-20 (Input) of ICBase-2 (74LS76) to Pin-6 (Output) of ICBase-4 (74LS32).
  43. Connect Pin-4 (Input) of ICBase-2 (74LS76) to Pin-6 (Output) of ICBase-4 (74LS32).
  44. Connect VCC Port to ICBase-3 (74LS08).
  45. Connect Pin-6 (Output) of ICBase-4 (74LS32) to ICBase-2 (74LS76).
  46. Connect Output-0 to Pin-19 (Output) of ICBase-1 (74LS76).
  47. Connect Output-1 to Pin-15 (Output) of ICBase-1 (74LS76).
  48. Connect Output-2 to Pin-19 (Output) of ICBase-2 (74LS76).
  49. Connect Seven segment display 1 to Pin-19 (Output) of ICBase-2 (74LS76).
  50. Connect Seven segment display 1 to Pin-15 (Output) of ICBase-1 (74LS76).
  51. Connect Seven segment display 1 to Pin-19 (Output) of ICBase-1 (74LS76).