Study Resources
Circuit Tutorials
Trainer Kit
Help
Login
Profile
Sign Out
Discover Community Circuits
Explore 100324+ innovative circuit designs from the DeldSim community
MOD 8 Asynchronous Counter using MSI IC 7490
Chinmay Tawade
1
0
May 12, 2025
74LS90
Full Subtractor Using Half Subtractor
Soham Bhosale
1
0
May 11, 2025
74LS86
74LS04
74LS08
74LS32
Full Adder Using 8:1 Multiplexer
Soham Bhosale
1
0
May 11, 2025
74LS151
mod 10 counter
Shweta Dorle
1
0
May 7, 2025
74LS90
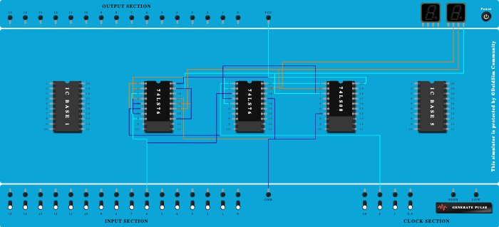
3 bit synchronous up counter 1 - Copy - Copy
Pranav Gawale
1
0
May 6, 2025
74LS76
74LS08
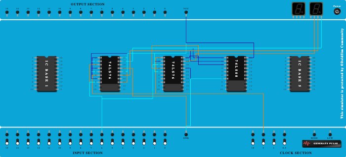
3 bit synchronous up counter
vaibhavi saudagar
1
0
May 2, 2025
74LS76
74LS08
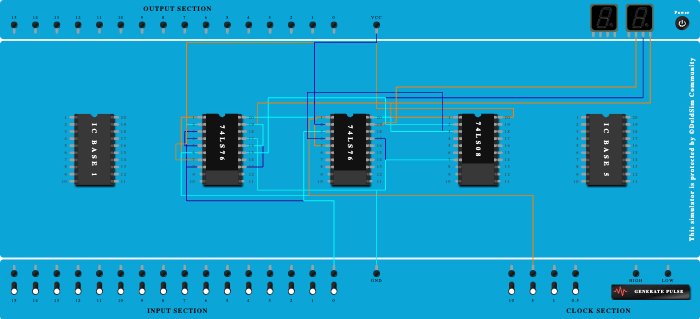
3 bit synchronous up counter - Copy - Copy
shravani yenpure
1
0
May 2, 2025
74LS76
74LS08
multiplexer (3 bits)
Tanmay Sonar
1
1
Apr 30, 2025
74LS04
2 bit comparator
Tanmay Sonar
1
1
Apr 30, 2025
74LS04
74LS08
74LS32
Page 142
1
...
141
142
143
...
11148
Welcome back! Please sign in to your account.
Email
Invalid email address
Password
Password must be at least 8 characters long
Log in
Don't have an account?
Forgot password?
Create your account to get started with DeldSim.
Name
Name is required
Email Address
Invalid email address
Password
Password must be at least 8 characters long
Institution Name
Branch
Information Technology
Computer
Electronics and Telecommunication
Electronics
Mechanical
Civil
Other
I accept the
terms and conditions
Register
Already have an account?
Log in here
Enter your registered email address below and we'll send you a link to reset your password.
Email
Invalid email address
Reset My Password
← Back to login